Gia Khanh 08/08/2025
Trong thời đại 4.0, trí tuệ nhân tạo đóng vai trò như một “trợ lý ảo” không thể thiếu khi giúp mọi thứ trở nên dễ dàng hơn. Những công cụ AI không chỉ giúp bạn tiết kiệm thời gian mà còn mở ra vô vàn cơ hội sáng tạo và tối ưu công việc. Nếu bạn vẫn chưa biết bắt đầu từ đâu, hãy cùng Phần Mềm Nextone tìm hiểu những công cụ AI phổ biến và đáng dùng nhất hiện nay nhé.
Trí tuệ nhân tạo không còn là khái niệm xa lạ với người dùng internet. Tuy nhiên, nhiều người vẫn còn mơ hồ về công cụ AI là gì và chúng có thể ứng dụng trong lĩnh vực nào. Dưới đây là ba nhóm công cụ phổ biến hiện nay và phù hợp với nhiều đối tượng người dùng.
Một trong những ứng dụng nổi bật nhất của AI là hỗ trợ viết lách. Các công cụ AI như ChatGPT, Rytr và Jasper AI có thể giúp bạn tạo ra nhiều loại nội dung khác nhau một cách nhanh chóng như bài viết trên blog, mô tả sản phẩm hay email marketing.
Các công cụ này phân tích hàng triệu dữ liệu để tạo nên câu văn tự nhiên, dễ hiểu và sát với ý tưởng của người dùng. Với người mới bắt đầu, đây là bước đệm giúp cải thiện kỹ năng viết và tiết kiệm đáng kể thời gian.

Công cụ AI cho viết nội dung mượt mà hơn
Sáng tạo hình ảnh hay video giờ đây không còn giới hạn trong tay các nhà thiết kế chuyên nghiệp. Các công cụ AI như Canva AI, Midjourney hay Vidio Next giúp bạn tạo ra hình ảnh ấn tượng và video hấp dẫn chỉ với vài từ khóa mô tả. Với giao diện trực quan, dễ dùng, người không có nền tảng thiết kế cũng có thể tạo ra sản phẩm chuyên nghiệp trong thời gian ngắn.

Công cụ AI cho thiết kế hình ảnh, video đẹp hơn
Ngoài nội dung và hình ảnh, các công cụ AI còn đóng vai trò quan trọng trong quản lý công việc, lên lịch và tổ chức dự án. Điển hình Gemini hay Notion AI có thể tự động tóm tắt thông tin, phân tích dữ liệu, và đề xuất kế hoạch hành động. Điều này đặc biệt hữu ích cho các nhóm làm việc từ xa hoặc cá nhân muốn tối ưu hiệu suất làm việc hàng ngày.
Dưới đây là danh sách những công cụ AI nổi bật, đã và đang tạo được sức ảnh hưởng mạnh mẽ trong năm 2025. Dù bạn là người mới hay đã có kinh nghiệm, những cái tên này sẽ không làm bạn thất vọng.
VidioNext là công cụ AI mạnh mẽ giúp bạn tạo video nhanh chóng từ văn bản. Bạn chỉ cần nhập nội dung, chọn phong cách mong muốn và AI sẽ tự động dựng video cùng hiệu ứng phù hợp. Đặc biệt, VidioNext hỗ trợ giọng nói tiếng Việt tự nhiên. Thế nên công cụ này rất lý tưởng để làm video cho TikTok, YouTube, quảng cáo hay đào tạo nội bộ.

Vidio Next
Canva AI mang đến trải nghiệm thiết kế dễ dàng hơn bao giờ hết. Với tính năng Magic Design, bạn có thể tạo ra các thiết kế ấn tượng chỉ từ vài gợi ý mô tả, đồng thời công cụ sẽ tự động căn chỉnh bố cục và màu sắc hài hòa. Đây là một trong những công cụ được cộng đồng marketing, giáo viên và người kinh doanh nhỏ vô cùng ưa chuộng.

Canva AI
Gemini là một công cụ cực kỳ mạnh mẽ trong việc xử lý ngôn ngữ, hỗ trợ tìm kiếm thông minh và tổng hợp tài liệu. Với khả năng tích hợp sâu vào Google Workspace, Gemini giúp bạn tiết kiệm thời gian đáng kể khi làm việc với email, tài liệu và bảng tính. Đặc biệt, công cụ này cũng là công cụ AI viết tiểu luận hữu hiệu hiện nay.

Gemini
ChatGPT không chỉ là một công cụ chat thông minh. Đây là trợ lý ảo đắc lực có thể giúp bạn lên ý tưởng, viết nội dung, trả lời email, tạo kế hoạch và học ngoại ngữ hiệu quả. Với khả năng hiểu ngôn ngữ tự nhiên và phản hồi linh hoạt, ChatGPT đã trở thành một trong những công cụ được sử dụng rộng rãi nhất trên thế giới.

ChatGPT
Nếu bạn cần một công cụ viết nội dung chuyên nghiệp, dễ dùng nhưng không quá phức tạp, Rytr là lựa chọn lý tưởng. Công cụ này có thể tạo nhanh các loại nội dung như mô tả sản phẩm, tiêu đề hay đoạn quảng cáo, tối ưu cho SEO và marketing.

Rytr
Midjourney là công cụ AI tạo hình ảnh nghệ thuật được cộng đồng sáng tạo đánh giá cao. Bạn chỉ cần mô tả ý tưởng bằng lời, Midjourney sẽ “vẽ” lại thành hình ảnh có độ chi tiết cao. Đây là một trong những công cụ phổ biến nhất trong giới thiết kế, game, truyện tranh và nghệ thuật số.

Midjourney
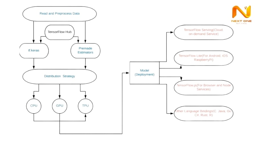
Nếu bạn là người yêu thích công nghệ và muốn xây dựng ứng dụng AI của riêng mình, TensorFlow là bộ công cụ không thể thiếu. Đây là thư viện mã nguồn mở do Google phát triển, hỗ trợ mạnh mẽ trong học máy (machine learning) và học sâu (deep learning). Dù không dành cho người mới bắt đầu, nhưng TensorFlow là nền tảng đứng sau rất nhiều ứng dụng AI nổi bật hiện nay.

TensorFlow
Lobe là công cụ miễn phí, dễ dùng, bởi vì công cụ có thể giúp bạn tạo và huấn luyện mô hình học máy mà không cần viết code. Chỉ cần kéo thả hình ảnh, Lobe sẽ hỗ trợ bạn phân loại và dạy mô hình nhận diện đối tượng. Với giao diện trực quan, đây là lựa chọn lý tưởng cho người mới bắt đầu làm quen với AI và biến ý tưởng thành ứng dụng thông minh.

Lobe
Không thể phủ nhận rằng những công cụ AI ngày nay đã và đang thay đổi cách chúng ta làm việc, học tập và sáng tạo. Nếu bạn đang tìm cách để bắt đầu hành trình ứng dụng các công cụ này vào công việc thì hãy bắt đầu từ những cái tên trong danh sách trên.
>> Xem thêm: Top 4 các công cụ AI miễn phí hữu ích nhất 2025
HOTLINE: 0967 922 911
Mr. Đoàn Dũng: 0815 747 579
Support 1: 0975.73.2086
Support 2: 0326.99.2086
Suport: 0326.72.2086